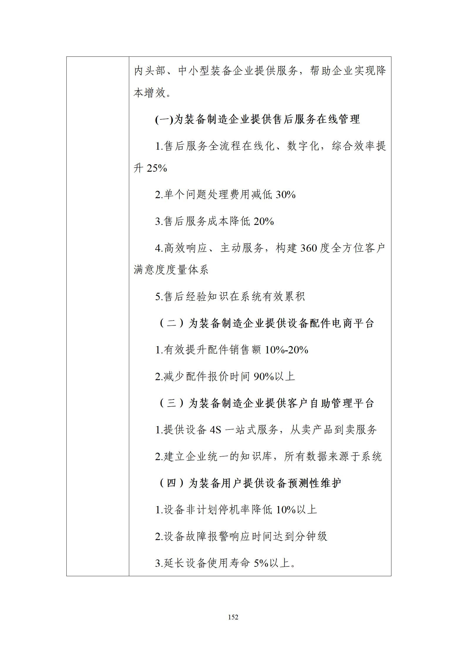
邮箱登录
|
官方微信
·
首 页
优米app官网入口在哪里
研究成果
热点专题
研究机构
党群工作
优米手机官网app
关于我们
所在位置:
热点专题
>
2021中小企业数字化转型应用场景解决方案案例
应用场景解决方案案例28
时间:2022-04-13
map