关注丨2021年工业互联网平台创新领航应用案例名单公布
时间:2022-01-06
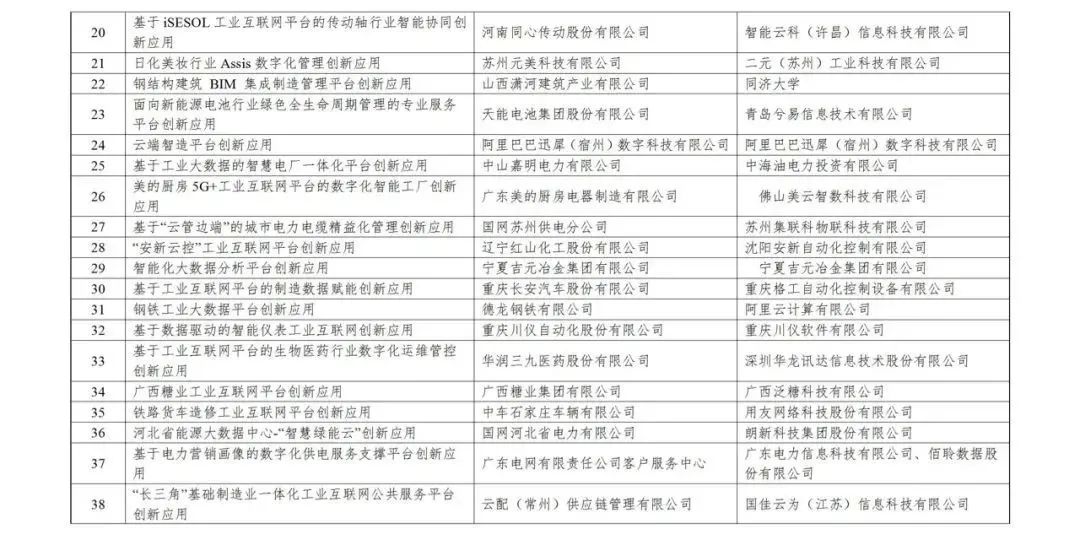
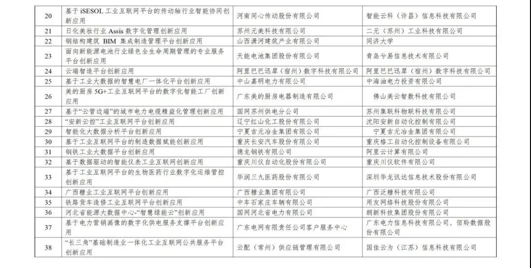
12月30日,工业和信息化部公布了2021年工业互联网平台创新领航应用案例名单。聚焦工业企业数字化转型面临的关键问题,围绕平台化设计、数字化管理、智能化制造、个性化定制、网络化协同、服务化延伸六大应用模式,入选的140个工业互联网平台应用案例具有技术先进、成效显著、能复制推广等特性。

工业互联网平台创新领航应用案例六大方向为:
(一)平台化设计。聚焦工业设计资源分散、工具软件落后和研发效率低等问题,通过工业互联网平台汇聚产学研用等各领域研发设计资源,加快工业知识经验沉淀、仿真设计工具创新,实现并行、敏捷、交互和模块化设计,推动供应商参与设计、用户反馈设计,提高产品设计水平、协同研发效率和成本控制能力。
(二)数字化管理。聚焦工业企业数据开发利用程度低、管理决策效率低等问题,能够基于工业互联网平台应用打通业务流程、管理系统和供应链数据,通过全链条数据贯通与智能分析,实现组织架构优化、动态精准服务、辅助管理决策等管理模式创新,提升企业经营管理能力。
(三)智能化制造。聚焦传统工艺技术落后、生产效率低和管控能力弱等问题,通过对制造过程数字化改造,推动设备、系统与平台等之间数据互联互通,实现对生产制造过程的动态感知、实时分析与科学决策,提升生产效率和产品质量,提高资源能源利用率与生产安全水平,实现数据驱动的智能化生产。
(四)网络化协同。聚焦产业链结构复杂、信息不对称、协作效率低等问题,通过工业互联网平台汇聚设计、制造、运维、供应链等各环节主体,推动关键数据共享和制造资源优化配置,实现跨企业、跨地区、跨行业的研发协同、制造协同、供应协同,打造覆盖产品全生命周期的云化服务与协同服务,以数据价值网络推动产业链延伸与价值链升级。
(五)个性化定制。聚焦产品附加值较低、多样化市场需求无法有效满足等问题,通过工业互联网平台增强用户在产品全生命周期中的参与度,精准挖掘分析用户需求,并基于数据整合分析、模型库共享与供应商协同,实现模块化与个性化设计、柔性化生产、智能仓储和准时交付,实现高效率、零库存的生产模式。
(六)服务化延伸。聚焦传统制造竞争力下降、设备运维成本高、售后服务要求高等问题,基于工业互联网平台实现对产品的远程互联和数据分析,实现产品追溯、远程运维、分享制造、供应链金融、回收利用等服务模式创新,推动传统制造向制造服务转变、从出售产品到“产品+服务”转变,拓展数字服务领域,重塑企业竞争力。
优米棋牌软件怎么样组织编写了《工业互联网平台创新领航案例分析报告》,报告将在近期发布,敬请期待。












来源:系统所